
每年秋冬是病毒性腸胃炎流行的季節,除了諾羅病毒,輪狀病毒更是造成5歲以下嬰幼兒腸胃炎的主因,會造成寶寶可能出現發燒、上吐下瀉、脫水等感染輪狀病毒的症狀,嚴重時甚至需要住院。本文將會詳細介紹輪狀病毒症狀,提醒您趁早採取必要的預防措施1。
走慢一點,吃暖一點,笑多一點,健康就在你身邊。身體會記得你善待它的每一刻!請點我👉免費加入「早安健康LINE」👈讓我們帶著你一起越變越健康!
認識嬰幼兒上吐下瀉的常見原因:輪狀病毒
什麼是輪狀病毒? 5歲以下嬰幼兒腸胃炎的主要病原!
輪狀病毒是一種車輪狀的病毒,傳染力極強,嘔吐、腹瀉、發燒等都是常見的輪狀病毒症狀。根據衛福部疾管署及台大醫院資料顯示,幾乎每位小朋友在5歲前都會感染輪狀病毒。輪狀病毒是導致5歲以下兒童嚴重腸胃炎的主要病原,且傳染力極強,只需10顆病毒就可能引起感染。感染高峰年齡為6個月至2歲之間,年紀越小,症狀通常也越嚴重。

糞口傳染是輪狀病毒主要傳播途徑,傳染性極高
輪狀病毒在台灣一年四季都有,主要好發季節為秋冬(11月到3月),並以糞口傳染為輪狀病毒的主要傳播途徑。可能因食用受到病毒汙染的食物或水、與病人密切接觸、吸入病人嘔吐物及排泄物的飛沫而感染。輪狀病毒傳染性高,小朋友無論是在托嬰中心、幼稚園,或由保母照顧、與家人接觸時,都有可能感染。
輪狀病毒症狀多元,從嘔吐、腹瀉到嚴重脫水皆有可能
輪狀病毒的潛伏期為24到72小時,而輪狀病毒症狀在感染初期、中期、嚴重時各有不同,可能持續3到7天,建議家長多多觀察孩子的健康狀態。
- 初期症狀:感染後經過潛伏期,輪狀病毒症狀以發燒、嘔吐等為主,可持續半天到一天。
- 中期症狀:經過1到2天後,患者會開始出現腹痛、腹瀉症狀,糞便幾乎不成形而呈現黃色水狀,嚴重腹瀉一天可能達十次以上並伴隨脫水症狀。
- 其他症狀:輪狀病毒症狀也可能出現咳嗽、流鼻水等,類似感冒的症狀。
嚴重併發症:嘔吐腹瀉後若沒有適時補充水分及電解質,可能出現脫水、電解質失衡、休克等狀況,嚴重時甚至可能死亡。

若家中嬰幼兒先是嘔吐、腹瀉,接著出現嚴重脫水症狀,如:嘴唇乾燥、哭泣卻沒有眼淚、皮膚沒有彈性、尿量減少、眼眶和頭頂囟門凹陷、嗜睡、昏迷等,務必立刻送醫治療,以免造成憾事。
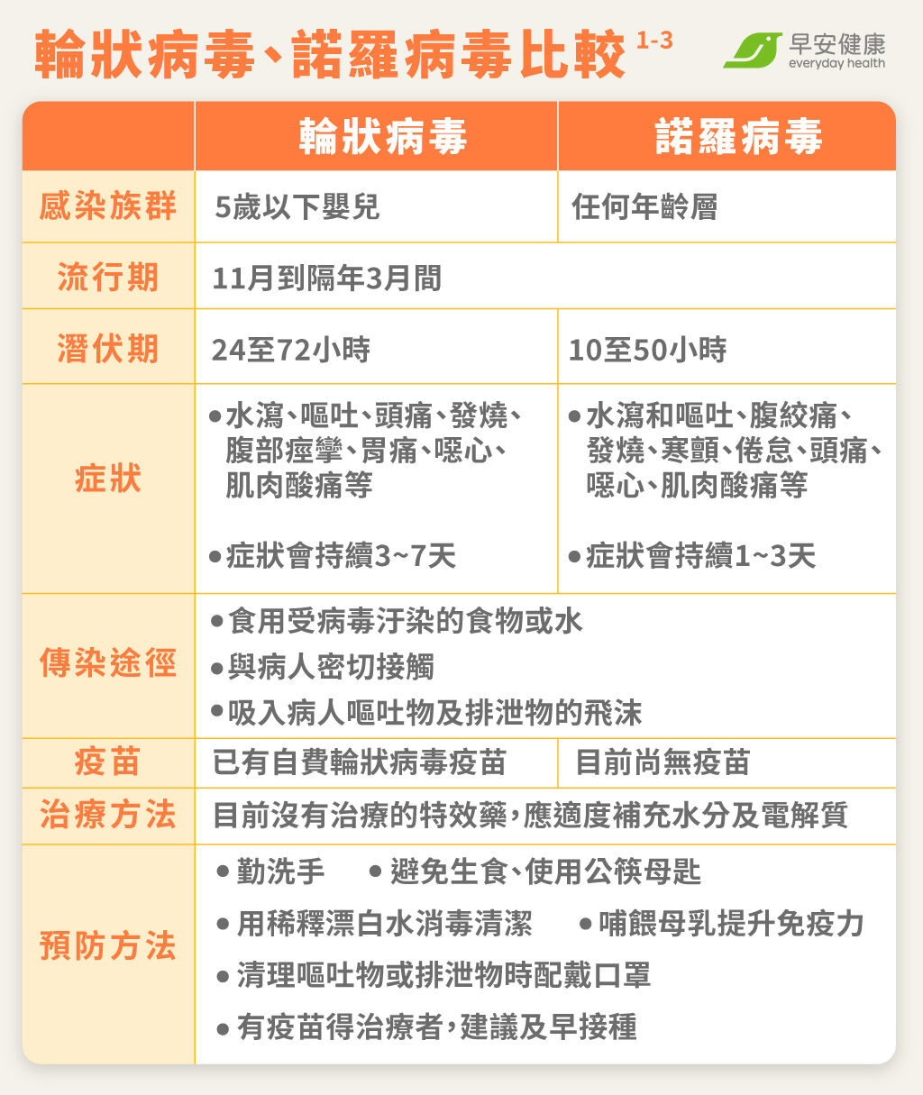
孩子是感染諾羅病毒還是輪狀病毒?兩者差異比一比
輪狀病毒與諾羅病毒的主要症狀相似,都會造成上吐下瀉,但最主要的差異在於:輪狀病毒好發於5歲以下的嬰兒、幼兒。建議家長要格外留意孩子的病徵表現,若有相關症狀,應及早就醫1-3。

如何預防輪狀病毒?掌握這5大預防方法
面對任何疾病,預防總是勝於治療,與其等到感染輪狀病毒後出現嘔吐、腹瀉、脫水等嚴重症狀再加以治療,不如及早預防,才能有效降低重症風險。預防輪狀病毒感染的核心可分為兩大方向:留意日常衛生與強化保護力。根據這兩大方向,我們整理了5大方法,以下告訴你如何幫助你有效預防輪狀病毒!
輪狀病毒的預防對策1:留意日常衛生
日常生活中應養成良好的衛生習慣,從個人衛生、食物處理到環境清潔,避免接觸病毒、阻斷輪狀病毒在環境中的傳染途徑,遠離罹患輪狀病毒的風險。
- 用肥皂或洗手乳勤洗手,杜絕病毒入侵
準備食物前、進食前、如廁後、照顧患者後都要勤洗手,並應留意使用肥皂或洗手乳搭配正確步驟洗手,以阻斷病毒傳播,只用酒精或乾洗手將無法消滅輪狀病毒1,2。
使用公筷母匙並避免生食生飲,降低感染風險
飲食上須留意飲用水需煮沸、蔬菜水果要洗淨去皮並煮熟、海鮮貝類也要徹底加熱,同時養成使用公筷母匙的習慣,才能有效降低傳播風險。
定期使用稀釋漂白水消毒家中空間,減少病毒傳播
家長應經常使用稀釋漂白水消毒環境與物品表面、保持廁所清潔。消毒時建議配戴手套、口罩、防水圍裙與護目鏡,以保護自身安全。
而一般清潔建議以20毫升漂白水加1公升清水製成稀釋漂白水;若要處理患者嘔吐物或排泄物,則用100毫升漂白水加1公升清水來進行消毒。
輪狀病毒的預防對策2:強化保護力
嬰幼兒很容易「病從口入」,例如:用手摸到輪狀病毒汙染的物品、拿起東西就往嘴巴裡塞,因此強化寶寶的保護力,從體內打好基礎也同樣重要!
哺餵母乳或選擇有益菌、母乳成分的配方奶,養成健康好體質
母乳是最適合寶寶的食物,不僅營養完整,也能增強免疫力。若媽媽能力所及,建議多餵母乳,或是也能選擇含有母乳成分、益生菌的配方奶,補充寶寶營養,以提升寶寶防護力,讓照護更安心。
接種口服輪狀病毒疫苗,快速建立體內保護力
口服輪狀病毒疫苗對預防感染相當有效,能為寶寶打造體內免疫防護,不過輪狀病毒疫苗須在寶寶出生後的限定週齡內完成接種,家長如有需求,可以及早諮詢醫師評估寶寶是否適合輪狀病毒疫苗,並在建議時程內完成接種,有助於降低病毒感染與重症的風險1。

從日常習慣到疫苗,全方位降低輪狀病毒威脅
輪狀病毒在嬰幼兒中傳染力高,容易引起嘔吐、腹瀉及脫水等症狀。其中疫苗是有效預防輪狀病毒的重要方式,市面上已有兩種自費口服疫苗,雖然接種時程與劑次略有差異,但保護力不受疫苗價型之影響,兩者皆能有效預防。提醒家長關鍵還是在於積極規劃、如期完成接種。
結合日常良好衛生習慣、保護力強化的多管齊下策略,家長便能更全面地守護寶寶,減少輪狀病毒感染風險、免於輪狀病毒症狀之苦。
References:
EPaper ;2024;1-2
CDC;2018;1-2;病毒性腸胃炎疾病介紹
TW CDC;2025;1-3;Norovirus Q&A
[All URLs last Accessed Date: SEP 2025]
NP-TW-RVU-SMP-250011|Date of Preparation: SEP 2025
更多疾病相關資訊,請諮詢專業醫護人員
內容僅限台灣地區
